
73岁男子超声检查显示宫内早孕?医院通报
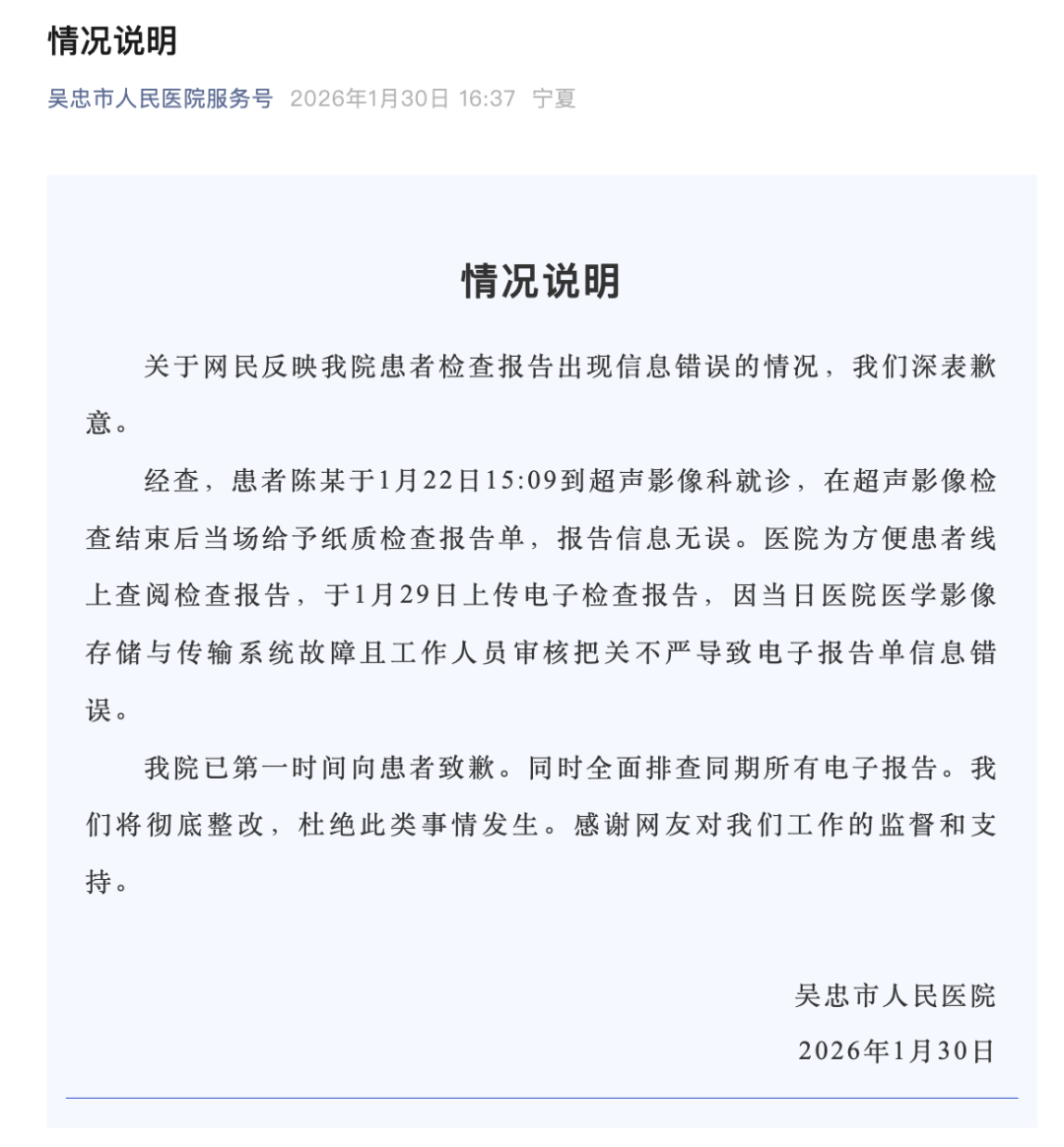
1月30日,吴忠市人民医院发布“情况说明”称,关于网民反映患者检查报告出现信息错误的情况,医院深表歉意。
经查,患者陈某于1月22日15:09到超声影像科就诊,在超声影像检查结束后当场给予纸质检查报告单,报告信息无误。医院为方便患者线上查阅检查报告,于1月29日上传电子检查报告,因当日医院医学影像存储与传输系统故障且工作人员审核把关不严导致电子报告单信息错误。
医院表示,已第一时间向患者致歉。同时全面排查同期所有电子报告。院方将彻底整改,杜绝此类事情发生。

据澎湃新闻此前报道,1月30日,有网友发文称,73岁老爷子心脏不适到宁夏吴忠市人民医院检查,超声检查结果显示:宫内早孕,不排除胚胎停育可能。院方回应:严肃处理,核实清楚后落实到位。
官网显示,吴忠市人民医院始建于1950年,由当初的卫生院发展成为吴忠市唯一一所三级甲等综合公立医院,是宁夏医科大学非行政直属附属医院。
来源:吴忠市人民医院、澎湃新闻